辽宁省名校联盟2024年高考模拟卷(信息卷)(四)4生物答案
发布时间:2024-04-14 16:39:42
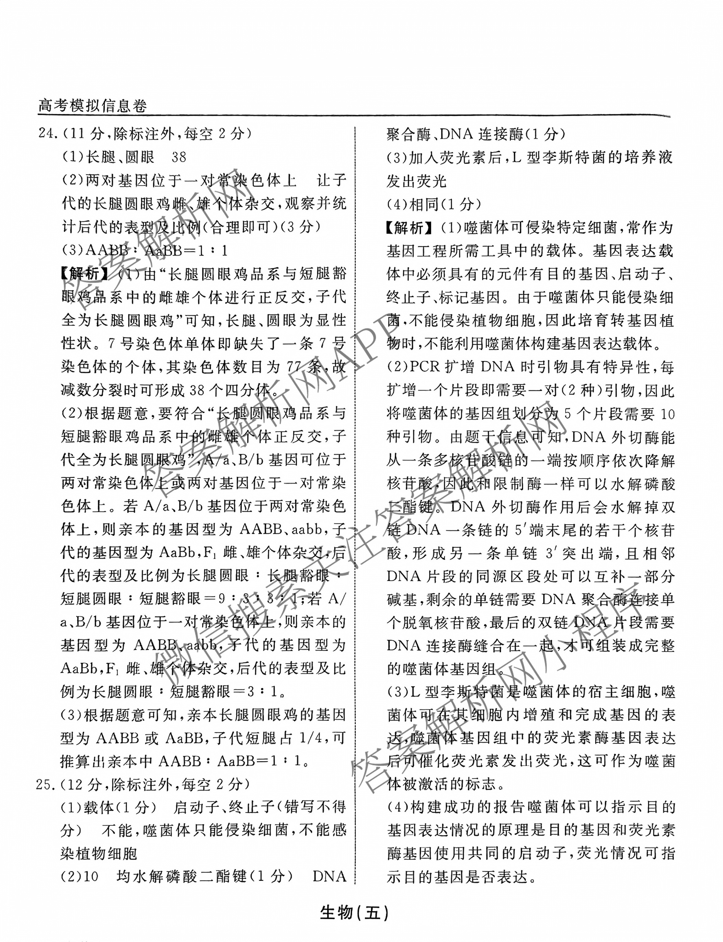
辽宁省名校联盟2024年高考模拟卷(信息卷)(四)4生物答案,目前分科卷答案网已经汇总了辽宁省名校联盟2024年高考模拟卷(信息卷)(四)4生物答案的各科答案和试卷,获取更多衡水名师卷答案解析,请在关注本站。
查看完整版资源,请使用微信扫码下方二维码
辽宁省名校联盟2024年高考模拟卷(信息卷)(四)4生物答案,目前分科卷答案网已经汇总了辽宁省名校联盟2024年高考模拟卷(信息卷)(四)4生物答案的各科答案和试卷,获取更多衡水名师卷答案解析,请在关注本站。
查看完整版资源,请使用微信扫码下方二维码